
图1:Leadership Development for a Transformational Future The Vertical Edge 2026 Sheila M Boysen-Rotelli《改变未来的领导力开发:纵向优势》。这里的关键词是“纵向开发”而不是以往领导力开发的主旨“横向开发”。
图2,Sheila Boysen-Rotelli PhD Lewis University 在许多不同领域从底层工作逐渐成长,现在是路易斯大学“领导力”教授,




图3:Sheila Boysen博士是刘易斯大学的领导力教授,她拥有大师认证的高管领导力教练、主持人、作家及TEDx演讲者,作为教练领域的思想领袖, Sheila曾在国际教练联合会(ICF)和教练培训组织协会(ACTO)担任全球及本地董事会成员。她创建并认证了众多ICF教练培训项目并培训了数百名教练,既有组织内部的培训,也有研究生级的学术培训项目。Sheila曾参与国际工作组,开展了为期三年的研究和数据分析过程,重新构想ICF核心能力,进一步专业化了这项重要工作。
图4:Sheila Boysen-Rotelli Ph.D. Lewis University 谷歌搜索列表。
图5:Leadership Development for a Transformational Future The Vertical Edge 2026 Sheila M Boysen-Rotelli 第1章图1,这是领导力“纵向开发”的核心示意图,增加水杯的容量,而不仅仅是让一只容量固定不变的水杯“盛满水”(横向开发的主旨)。我当然不认为这样的譬喻是恰当的,因为它不能让我有任何学术性的联想,直到浏览全书之后,我才可明白这幅核心示意图的意思。也因此,我不认为她的领导力研究是我所说的“学院派思路”。
但是,诸友读我摘录的这本书“微信读书”译文就可明白,她所谓“纵向开发”其实就是开发“复杂适应性”(应对复杂性的能力)。这本书的封面,以前在我微信朋友圈里出现过一次,那时是我介绍VUCA与BANI。后者,她认为是关于VUCA世界的更确切描述。这四个字母代表的意思是,用我的语言表达:系统的脆弱性(Brittle systems),人们在完全不确定世界里的普遍焦虑感(Anxiety),复杂系统的强烈非线性(Nonlinearity),所谓“德州一只蝴蝶与佛罗里达一次龙卷风的关系”,或“导弹危机”期间肯尼迪与赫鲁晓夫当时的心绪与危机化解概率之间的关系。最后,Imcomprehensibility,决策者们极难洞察世界的真相,或者,这一单词的本义,真相的不可穿透性。我的注释:西方人之所以无法参透真相,因为西方人所说的“真相”,其实是现象之间的网状因果关系。例如,基于“变换器”技术的各种“大语言模型”。这两个术语本身就缺乏严谨性,辛顿说他不懂脑科学但从那里借用了一个观念,就是“反馈”,他甚至可以说也不懂系统科学,所以,他宁可使用“transformer”(转换器)也不使用“大规模反馈”这一更准确的描述。至于“LLM”(大语言模型),根据辛顿的多次解释,意思是有了大规模反馈的神经网络算法似乎有能力从海量数据中“辨识”各种人类语言的通例(想想乔姆斯基的“先天语法结构”猜想),故可称之为“大语言”的一种模型。辛顿的贡献,在系统科学视角下,没有什么充分理由获得诺贝尔奖。最近三十年诺贝尔奖委员会的表现,多次印证了哈耶克当年关于“取消诺贝尔奖”的呼吁有多么正确。“大规模反馈”,概括了脑内800亿神经元之间的网状因果关系(相当于目前最大的“大语言模型”的万亿参量的数百倍)。好吧,我停止批评。
现在摘录这本书:大多数传统的领导力培训项目都侧重于培养横向能力——即那些有助于有效管理他人的技能、知识与工具。这种横向培养方式在特定环境中对于提升沟通能力、任务管理能力及决策能力而言确实非常实用且必不可少。然而,正如领导力研究专家尼克·佩特里以及该领域其他学者所指出的,仅具备这些横向技能往往是不够的(佩特里,2018)。许多领导者虽然具备专业技能,也理解有关优秀领导力的理论,但在复杂且高风险的情境中却难以将其付诸实践。佩特里强调,尽管领导者被教导应该怎么做,但他们往往仍无法成为所在环境所要求的那种领导者。从这个意义上说,横向能力的培养就好比往一个容器里不断填充信息,却忽视了扩大容器本身的可能性。垂直发展:通往复杂性与抗逆性的道路。纵向领导力发展是一种旨在提升领导者应对复杂性、模糊性及相互依存性挑战的能力的变革性方法。该方法通过促进领导者在认知、情感及人际交往层面的成长来实现这一目标(Shavkun & Dybchinska, 2020)。与单纯为领导者增添更多工具不同,纵向领导力发展更注重改变领导者思考、感知和解读周围世界的方式。这一变革过程与那些描述成年人发展阶段性进程的心理学理论相契合,例如发展心理学家皮亚杰(1971年)、凯根(1982年)和埃里克森(1980年)提出的理论。这些理论表明,领导者的成长并不会在成年后停止,而是可以持续发展,其应对复杂情境的能力也会随着时间的推移而不断提升,具备更深刻的洞察力和更强的灵活性。
从充满不确定性、变化快速、竞争激烈且复杂多变的世界,转向一个更加稳定、可预测、有序且和谐的世界。在VUCA时代,领导者能否适应这种环境并取得成功,已成为决定组织成败的关键因素。Petrie指出,领导者常常感到不堪重负,并非因为工作量过大,而是因为他们难以理解这个发展速度远超自身认知范围的世界(Petrie,2018)。当领导者的思维还停留在早期发展阶段时,他们可能会觉得自己“力不从心”,难以理解自身决策所带来的广泛影响并采取相应的应对措施。相反,那些经历了更高级发展阶段的人——比如那些遵循发展心理学家罗伯特·凯根、领导力研究专家比尔·托伯特等人的理论进行自我提升的人——就能够从多个角度审视复杂问题,勇于面对不确定性,并以促进协作解决问题和开展长期战略思考的方式来履行领导职责(Kegan,1994)。我们用来描述这个世界的语言,实际上反映了我们如何看待这些挑战以及如何应对它们。几十年来,“VUCA”这一术语——即易变、不确定、复杂且模糊——为人们理解和应对日益动态且不可预测的全球体系提供了框架。这一概念最初是在军事领域提出的,后来被组织领导者与战略规划者所采纳,它精准地捕捉到了这样一个世界的本质:在这个世界里,变化无处不在,不确定性充斥其中,而复杂性则始终是人们必须面对的挑战。然而,随着21世纪的展开,VUCA这一概念的局限性逐渐显现。虽然它准确地描述了这个动态变化的世界所具有的特征,但却无法反映那些真正定义当前全球局势的更深层次、更具颠覆性的现实。COVID-19大流行、气候危机、地缘政治紧张局势、技术革新以及社会不平等现象,都凸显出传统框架的不足。为此,一种新的范式——BANI应运而生,它为理解现代社会提供了更为细致且具有实际指导意义的视角。BANI这一缩写代表“脆弱、焦虑、非线性且难以理解”,它精准地捕捉到了我们这个相互关联的世界所具有的脆弱性、情感负担以及混乱的本质。
理解从VUCA向BANI的转变。“VUCA”这一术语——指不确定性、复杂性以及模糊性——精准地概括了现代组织环境的本质。在这种背景下,领导者所面临的要求早已超出了传统管理技能的范畴。他们必须应对快速发展的技术变革、不可预测的市场形势,以及不断变化的社会文化趋势。VUCA环境促使领导者培养敏捷性、适应能力和韧性。其应对策略通常侧重于预测分析、战略规划与系统优化——这些方法有助于在充满变化但依然可预测的环境中降低风险并把握机遇。……Brittle systems 脆性系统表面上看似坚固,但在受到压力时却容易发生突然且灾难性的故障。例如,全球供应链之间的相互关联性虽然提高了效率,但一旦其中某个环节出现故障,整个系统就有可能陷入崩溃。……Incomprehensibility “难以理解”这一现象描述的是这样一个世界:其中的复杂性已经达到了令人无法理解的程度。信息过载、相互矛盾的叙述,以及人工智能这类晦涩难懂的技术,都会让人们感到迷失方向、无力应对。……从VUCA向BANI的转变,反映了我们在理解和应对全球性挑战方式上的根本性变化。VUCA强调外部因素及其所要求的战略应对措施;而BANI 则进一步指出了这些外部因素的脆弱性及其对人们情感产生的影响,因此要求我们进行更深入的自我反思,并推动系统性变革。
从稳定性到脆弱性:VUCA认为系统本质上是稳定的,但会受到外部因素的干扰;而BANI则指出,系统本身就具有脆弱性,因此需要持续进行强化与调整。从理性到情感:VUCA强调应对不确定性时应采取理性措施。而BANI则认识到,在一个不确定性被视为生存威胁的世界中,人们会承受巨大的情感压力,因此领导者不仅需要关注各种系统机制,还需要关注其中所涉及的人类情感体验。从可预测性到不可预测性:虽然VUCA理论承认现实的复杂性,但往往试图预测并控制这种复杂性。而BANI理论则接纳不可预测性,鼓励领导者培养敏捷性和适应能力,而非依赖预测结果。从VUCA时代向BANI时代的转变,要求领导力也发生相应的演变。领导者必须培养新的思维模式和能力,才能在这个日益脆弱、充满情绪化因素且难以理解的世界中顺利前行。其中关键的转变包括以下几点:培养韧性:领导者必须建立能够有效抵御冲击并迅速恢复的体系与文化。这包括实现冗余设计、增强适应能力,以及将失败视为学习的机会。营造心理安全环境:在人们普遍感到焦虑的当下,领导者需要营造这样一种环境——让员工感到自己得到了支持与认可,并且有能力大胆行动,而无需担心会因此受到惩罚或指责。接纳复杂性与模糊性:领导者必须具备同时考虑多种观点的认知能力,理解系统动态,并能在信息不完整的情况下果断采取行动。以同理心进行沟通:在人们无法理解某些情况时,清晰且富有同理心的沟通有助于建立信任,并在混乱中带来清晰的方向。践行谦逊与协作:没有任何一位领导者能够独自完全理解“BANI世界”的复杂性。有效的领导力需要谦逊的态度、开放的心态,以及跨学科、跨视角协作的意愿。当我们从VUCA时代过渡到BANI时代时,所面临的挑战不仅仅是战略或运营层面的,它们更本质上是与人性和系统结构相关的。领导者必须超越传统的预测与控制框架,将韧性、同理心和适应能力作为核心原则来指导自己的行为。BANI范式不仅仅是一套新的术语,更是对领导者的一种行动号召——促使他们重新思考如何在瞬息万变的世界中应对不确定性与复杂性。通过适应这一新的现实,领导者能够推动创新、建立信任,并以清晰的目标引领自己的组织向前发展。通过这本书,读者将了解到支撑“领导力发展”这一概念的框架、实践与工具,从而认识到它本质上是一种变革过程,而不仅仅是技能的习得。
通过重新塑造领导者看待自身角色、面临的挑战以及各种关系的视角,“领导力发展”能够帮助领导者突破传统局限,在其所在的组织中产生积极的影响。随着组织在日益复杂、相互关联的环境中运作,领导者具备超越传统技能范畴的成长和适应能力变得至关重要。当今领导者面临的挑战已不再局限于单一问题,而是涉及多方面且常常难以预料的情境,这要求他们从多个维度进行战略思考。垂直领导力发展通过提升领导者的认知与情感能力来满足这一需求,使他们能够有效理解和影响复杂系统。 ……相比之下,纵向发展注重提升领导者的心理成熟度和适应能力。这一过程基于成人发展理论框架,该理论认为成年人可以通过不同阶段的成熟度提升来增强自己理解和应对复杂情境的能力。例如,发展心理学家罗伯特·凯根的主体-客体理论(我们将在第2章进一步探讨)说明了领导者如何从受外部期望塑造的“社会化思维”阶段,发展到具有内在导向的“自我建构思维”阶段,最终达到能够包容和整合矛盾观点和立场的“自我转化思维”阶段。……纵向发展并非单一的技术,而是一个涵盖认知、情感和人际关系等多个成长领域的深度转型框架。该框架包含多个不同阶段,每个阶段的特征都是认知复杂性和情绪适应能力的逐步提升。罗伯特·凯根的意识层次理论、比尔·托伯特的行动逻辑以及苏珊娜·库克-格鲁特在1999年提出的自我发展理论等纵向发展框架,对于理解纵向发展的过程至关重要。尽管这些框架对各个阶段的称谓各不相同,但它们大致描述了领导者在纵向发展过程中会经历的三到七个阶段:依赖阶段:在领导力发展的初期阶段,个人严重依赖外部指导、规则和认可。他们的行为和决策严格遵循既定规范,主要目的是获得认可、维护和谐关系以及避免冲突或批评。独立阶段:随着领导者能力的提升,他们开始确立并信任自己的内在原则和价值观。决策变得更加自主,领导者注重个人成就、独立解决问题以及追求个人目标和标准。相互依存阶段:在这一阶段,领导者意识到自身行为与更广泛的组织或社会体系之间的相互关联性。他们具备高超的协作能力,能有效地与不同利益相关者沟通,乐于接受复杂性和不确定性,并运用关系智慧来应对多方面的挑战。系统性变革阶段:在发展的最高阶段,领导者具备一种超越传统组织边界的综合性、前瞻性视野。他们积极推动系统性创新、伦理反思和可持续的全球影响,善于平衡各种矛盾,并将复杂性转化为促进增长和长期变革的机会。……
横向发展与纵向发展的本质区别在于其结果:横向发展带来更多知识或技能,而纵向发展则带来变革。这一变革过程使领导者能够以不同的方式理解和应对所面临的挑战。通过纵向发展,领导者不仅掌握了新策略,还开始以更深入的视角去思考系统、关系及各种相互依赖性。在充满变数和不确定性的世界中,能够多角度看待问题变得极为宝贵,这使领导者能够在充满不确定性的时期带领组织保持清晰的方向和目标。……在当今的领导力培训项目中,通常会区分横向发展和纵向发展两种方式。虽然这两种方法在培养有效领导者方面都起着重要作用,但它们着眼于不同的成长维度,如表1.1所示。横向发展旨在拓展领导者的技能和知识,提升其即时工作表现所需的能力;而纵向发展则致力于培养领导者批判性思维、应对复杂局势的能力以及整合多元观点的能力。通过了解每种方法的独特价值,组织能够设计出既有助于领导者应对日常职责,又能使其具备应对不断变化挑战能力的均衡培训计划。……虽然横向发展有助于提升领导者的技能储备,但往往无法使其有效应对陌生或复杂的情境。那些仅经过横向发展而缺乏纵向锻炼的领导者,可能在技术上十分娴熟,但当面临超出既定流程的挑战或需要多维度创新思维时,却难以适应。他们可能更倾向于采用现有解决方案,而非探索新的问题视角或整体性解决方法。
相比之下,纵向发展旨在提升领导者理解和应对复杂性的能力。它并非着眼于增加信息量,而是拓展领导者解读、处理和回应信息的能力。纵向发展可以被看作是培养更广阔、更细致的视角,使领导者学会跨情境思考,关注组织问题的相互关联性,并从系统思维的角度来审视领导力问题。……这种发展方式让领导者经历循序渐进的阶段,每个阶段都代表着更高的认知和情感成熟度。横向发展旨在让领导者“做得更多”,而纵向发展则使领导者能够“成为更好的人”——在自我意识、灵活性和同理心方面成长,这些品质对于应对不确定性及推动变革至关重要。经过纵向发展的领导者有能力超越眼前的挑战,发现潜在规律,并培养出具有韧性和适应力的团队,为应对不确定的未来做好准备。……想象你有一只杯子。这只杯子代表着你的能力——你理解、引领和理解周围世界的能力。大多数传统的培养方式都致力于填满这只杯子,也就是注入更多的知识、技能和专长。其目的是积累经验、学习新的框架,并在所从事的领域变得更称职。这就是横向发展——而且很有价值。但是,当你所面临的挑战需要超出当前杯子所能容纳的内容时,该怎么办呢?这就是扩展“杯子”的意义所在。纵向发展并非仅仅意味着获取更多信息,而是提升我们以更复杂、系统化及战略化方式思考的能力。我们不再只是单纯地了解更多知识,而是开始以不同的视角看待问题——能够识别模式、处理矛盾,并以更高层次的智慧应对不确定性。问题不仅在于“我接下来需要学习什么?”还在于“我该如何成长才能应对未来的挑战?”因为到了某个阶段,仅仅填满“杯子”已经不够了——我们需要扩大它的容量。


图1:Victor Karandashev 2026 The Biological Evolution of Love《爱的生物演化》。这是一本严肃的学术著作,这位作者几乎毕生都在研究“情感生物学”。
图2:Victor Karandashev 荣休教授,目前在密西根的大急流城“爱情研究”国际研究所任职。
这本书只有六章,其中,第五章,与我讲义《演化与创新》和我讲解的“合作伦理三要素”密切相关。同时,我提醒诸友同时阅读哈耶克《致命的自负》关于小群体内部合作与合作秩序的扩展之间的紧张关系,也即合作伦理三要素的“正义”这一要素与“宽容”和“承诺”这两要素之间的紧张关系。这位作者显然忽视了这一紧张关系,于是凸显了哈耶克的深思。ChatGPT给出这本书的概述:这是 Victor Karandashev 2026年出版的一本学术著作,这本书是一部跨学科学术专著,探讨“爱”的起源和演化过程,重点从生物进化的角度来理解爱及与之相关的行为和情感。它主要把爱视为一种可通过演化解释的适应性特征,而非纯粹文化或神秘现象。全书系统汇总并分析了有关爱演化的理论、实证研究及各种学术观点,涵盖时间跨度从早期生命形式到人类祖先的几百万年历史。
各章内容:1)演化与爱基本概念,介绍演化生物学如何定义“爱”,以及爱在生命历史中的基本角色。2)爱的生物基础,探讨身体结构、神经系统、激素和神经递质如何支持感受爱、建立亲密关系等行为。3)爱与繁殖(配偶选择),分析恋爱和性选择在不同物种(尤其是哺乳动物和人类祖先)中的演化意义,以及亲密关系如何提升生存与繁殖成功率。4)父母与后代之间的爱,从生物学角度审视亲子关系,解释为何对后代的照顾有助于基因延续。5)群体内的“爱”与社会联结,探讨不仅浪漫之爱,还有亲情、友情乃至族群间的“亲近”如何在演化中形成并影响社会合作。特色观点与方法:跨学科分析,作者将进化生物学、古生物学、人类学、心理学、神经科学等领域的研究结合起来,从多个角度讨论爱是如何在物种演化史中形成并保持的重要行为模式。多物种的比较视角,不只关注人类,还观察植物、鸟类、其他动物的配偶选择、亲子照护和社会联系等模式,以便理解爱的普遍性与差异性。理论联系实证,书中不仅介绍理论,还引用大量实证研究(如激素、神经机制、行为观察等)来说明为何爱具有演化优势。我摘录“微信读书”的译文,……有充分的证据表明,爱情是由多种情感现象构成的复杂层级结构。这些基本且具有层级结构的主体内在体验单元,如感觉、评价、情绪、心情、态度、特质和价值观等,共同构成了爱情的多层次结构。这一观点我在《爱情的文化类型学》(Karandashev,2022)一书中有所阐述。对我们来说,爱是一组概念性的含义和感觉,这些含义和感觉与我们听到或使用这个词时的具体情境密切相关。从概念上讲,爱是一个具有语境依赖性的词。因此,通过一个人与这个词相关联的各种语义和语用关联来定义爱是理所当然的。除了“爱”这个词的个人含义之外,根据概念化的研究传统,研究者需要超越其个人含义从概念层面来定义爱。概念性定义能提供理论理解,阐明特定研究领域中爱这一概念的含义,着重于其普遍本质和具体特征。它为理解这一概念奠定了清晰的基础,确保了不同研究之间的一致性。从本质上讲,它是一种理解概念本质的理论框架。
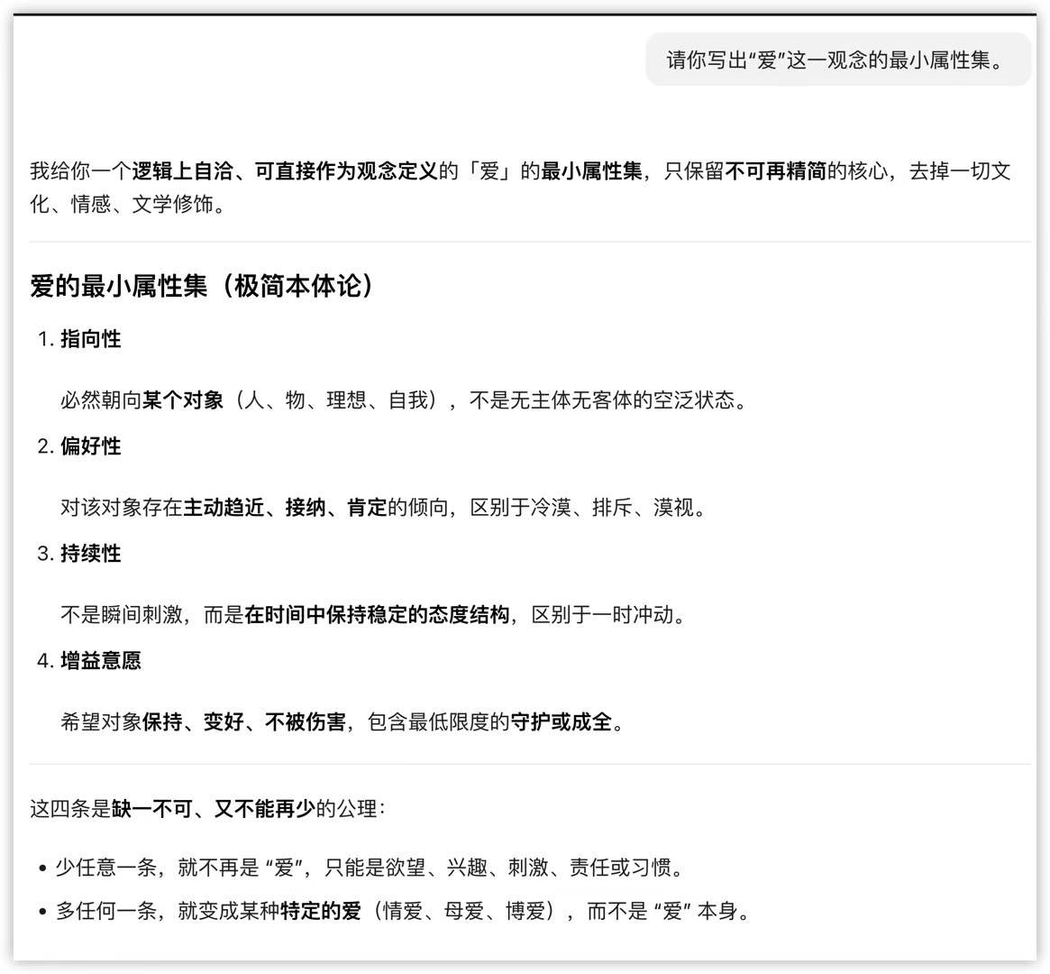
我提醒诸友注意这段译文里出现的“观念”的两重性质,普遍本质与具体特征。我在课堂上多次强调,目前的大语言模型很容易列出任一“观念”的最小属性集,因为这些属性是这一观念所含全部“对象”的通有属性,不能多,也不能少。AI的优势在于,它们积累的人类知识足以让它们以足够高的概率正确预测人类用户赞同的“最小属性集”,或用这里的译文,“普遍本质”。另一方面,大多数人类个体都有能力列出这一观念里的任一特定对象的更多属性,这就是怀特海所说的观念的“具体化”过程,随着认识的演化,观念里的每一对象都有自己的具体化过程。马斯克在2026年1月6日特斯拉最大工厂的办公室里与彼得·戴蒙蒂斯的对话(那次新年对话对未来十年非常重要以致我必须在这里给出诸友翻墙之后在油管里可检索的标题:Elon Musk on AGI Timeline, US vs China, Job Markets, Clean Energy & Humanoid Robots 2026 Jan-6 with Peter H Diamandis)里想象的特斯拉机器人,除了不能改变原子排序之外,都能做到,那些机器人当然也有使“观念”具体化的能力,但因没有人类情感,它们很难如这本书的作者这样,将“爱”这一观念具体化。甚至也很难给出“爱”的最小属性集,如果有自知之明的话。例如,我正在等候ChatGPT回答我的问题:你能列出“爱”这一观念的最小属性集吗?这一版ChatGPT的自知之明远超以前的版本,所以它在犹豫,而且很难回答,图3。但是,我随后提问:你能列出“情感”这一观念的最小属性集吗?它迅速回答,图4,ChatGPT列出“情感”这一观念的最小属性集的四项属性,






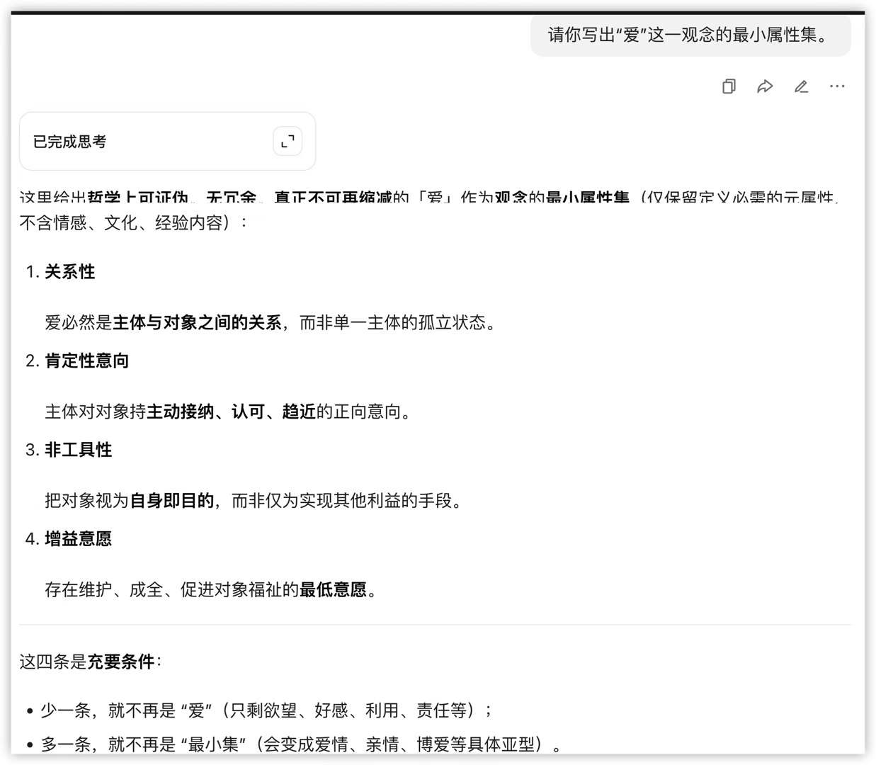
图5,不可增加,也不能减少。可见,它给出的最小属性集,与今天这本书的作者,思路一致,是演化生物学的。诸友应能回忆,一个观念涵盖的范围越大,它的最小属性集就越小。“爱”这一观念是“情感”这一观念的子观念,因此,“情感”的最小属性集是“爱”的最小属性集的子集。现在,它与我对话两年故而熟悉我的思路,现在,经过“情感”训练之后,图6,它可以给出“爱”这一观念的最小属性集了。
图7,它给出的“爱”的第一项必要属性是:没有时间维度,就不是爱。它能意识到这一属性,使我相当惊讶。与以往人文学者的想象迥异,爱,居然不是“永恒的”。它给出的“爱”的第二项必要属性,
图8:如果“他者仍完全是外部对象”,那只是兴趣或欲望。这一表达,让我立即想到黑格尔的名言,爱就是我不欲成为我而欲成为他我。最后一项必要属性,
图9,关怀对方“作为其自身”,而非作为手段。这一特征,是亚里士多德关于“友谊”的经典思想。ChatGPT基于以往人类的表达,准确地写出了“爱”的最小属性集。我不能要求它写出某一特殊的爱在最小属性集之外的更多属性,因为,它无法感受任何特殊的爱。我在课堂上讲解荣格学说时指出,对于典型的男性而言,逻辑思考,是四项心理功能当中占据主导位置的,也因此,他们的“整体感受”功能往往沉潜于“无意识”世界。这些男性的“个体化”(申荷永译为“自性化”)过程,要求他们开发自己的“整体感受”能力。否则,他们的理性,在荣格看来,就是残缺不全的。开发这一心理功能,我提醒他们(包括我自己在内),可从学习如何“爱”开始。
昨天豆包2.0上线了,我请它写出“爱”这一观念的最小属性集,






图1,它的回答,与ChatGPT5.2的回答显著不同。返回昨天我的朋友圈文字,二者相比,豆包的回答太缺乏哲学训练,没有黑格尔的影子,也没有亚里士多德的影子。也许,这是“豆包”的风格(平易近人如“豆包”)。不论如何,豆包昨天说豆包2.0的能力不亚于 ChatGPT 5.2 和 Gemini 3.0。以上述对话为基础,我请豆包在“深度思考”模式下写出“爱”这一观念的最小属性集,
图2,与它的第一次回答没有显著差异。虽然,第一行标识:已完成思考。
图3:Harvard Business Review 2026 Mar-Apr 思维导图。这是最新一期的《哈佛商业评论》,豆包2.0的概述,缺乏重要性感受,将各种观点并列在思维导图里。根据我对这一期HBR的理解,核心议题是生成式AI对企业“人力资源管理”的剧烈冲击。在人工智能的时代,HR这一部门很可能迅速消失,即它在Panantir公司的命运,除非它彻底改变它的工作方式,重新定义“工作”,取消“职级”制度,以“产品”为核心,为每一位员工绘制“技能”肖像,并根据员工对每一产品的“边际贡献”估算他们由参与这一产品的研发与制造而有的薪酬。由于每一位员工的“技能树”(参阅“Diablo”游戏的技能树)允许同时参与多项产品的研发与制造,员工的薪酬将是多元化的,而且员工将如企业内的“零工”那样工作。当然,HBR不会这样详细描述这一前景。我需要索引的,是今年出版的三本英文著作,此处不赘。
图4:New Scientist 2026年2月14日 思维导图。可见,豆包AI阅读很适合概述英国《新科学家》这类杂志的内容。封面专题值得关注,体重的健康范围,通常根据“BMI”的公式计算:BMI = 体重 (kg) ÷ 身高 (m)²。在最近二十年里,中国人普遍认为这是最新的健康标准。然而,BMI不能区分“肌肉”与“脂肪”,因此,健身主义者,肌肉比重很高,因此“体脂率”非常低,却常被BMI认为“超重”或“肥胖”。例如,很多运动员、健身爱好者 BMI>25 → 被标为 “超重”。其次,BMI不能区分脂肪在身体中的分布。事实上,由于不包括“内脏”(最新研究意味着肠道脂肪甚至有益于健康),人类的下半身积累的过多脂肪,与人类的上半身(包括“五脏六腑”)积累的过多脂肪相比,有更低的健康风险,至少不接近“致命”。第三,“新科学家”指出,BMI的最大弊端,是低估老年人的健康风险。老年人肌肉自然流失,脂肪比例增加,却因体重轻导致BMI“正常”。第四,BMI不适用于(分子人类学的)“东亚人种”(中国、日本、韩国),东亚人种,较低的BMI,很容易积累内脏脂肪,也很容易发生代谢障碍。因此,中国和日本,有更严格的BMI健康范围。新的指标应当包括:1)体脂率,2)腰围/腰臀比,3)血糖、血脂、血压,4)肌肉量,尤其值得注意,“懒人”如果只为“减肥”而减少饮食,通常导致肌肉量占比下降,却减弱了基础代谢功能,所谓“越减肥,越虚弱。”
图5:Giulio Tononi 1960 Italy 他研究the synaptic homeostasis hypothesis 与睡眠功能。我在“疫情期间”写博客系列的长文“从系统生物学到意识发生学”(上、中、下)的时候,还没有注意到他的岁数,没想到,他已66岁,而且他的“信息整合理论”(IIT)已成为当前“意识研究”领域里的两大主流理论之一。我抄录“从系统生物学到意识发生学”(中)的开篇:克里克像是一座思维“核反应堆”,他让周围的人思维加速到临界爆炸。这是科赫转述萨克斯(Oliver Sacks,1933-2015)与克里克谈话之后的感受,记录于科赫和克里克的“意识探究三部曲”之二的第2章。那本书的中译本,标题是《意识与脑——一个还原论者的浪漫自白》。我读了前面的几章,发现不少错误,于是不再读中译本。……科赫和克里克描述的“意识问题”可以表述为:第三人称视角下的任何科学解释怎样才可转换为第一人称视角下的主观感受。请诸友回忆我这篇文章的“上篇”转述的那位和尚与他父亲的对话,以及那次对话二十年之后,那位和尚与研究“悲悯”的脑科学家塔尼娅的父亲的对话。如果不能将第三人称视角下的脑电信号(意识的脑科学研究)或电磁信号(意识的非局部研究)转换为第一人称视角的主观感受(意识的内观思路),任何以科学方法研究“意识”得到的结论,都是隔靴搔痒。百思之后,克里克的判断是:借助于信息理论。
意大利人托诺尼,年轻时与著名的艾德尔曼合作(参阅“上篇”结尾部分)以香农的信息论语言测度“主观感受”。随后,他加盟著名的麦迪逊校区,多年研究睡眠与意识。我在北京大学的服务器“science director”检索下载了托诺尼发表于权威学术期刊的最新论文,其中三篇值得列于此处:(1)Chiara Cirelli and Giulio Tononi,2021,“the why and how of sleep-dependent synaptic down-selection”(神经突触间隙的下向选泽为何与如何依赖于睡眠)《Seminars in Cell and Developmental Biology》(细胞与发育生物学工作文稿),卷页待定。(2)Giulio Tononi,et. al., 2017,“local aspects of sleep and wakefulness”(睡眠与清醒的局部性质)《Current Opinion in Neurobiology》(神经生物学前沿观点) 44:222–227;(3)Giulio Tononi,et. al.,2017,“measures of metabolism and complexity in the brain of patients with disorders of consciousness”(意识障碍患者脑内的代谢与复杂性之测度)《NeuroImage: Clinical》(神经成像:临床)14:354–362。
现在可以介绍今天的主角,图6:Hans Busstra hosted 2026 Feb-14 Integrated Information Theory Explained by Jeremiah Hendren a member of the Integrated Information Theory (IIT) Lab and long-term collaborator of IIT founder Giulio Tononi,我很喜欢这位主持人(右边这位),在我收集的视频里,他的地位,就纯学术而言,仅次于,就科普而言,远高于,那位是理论物理学家的印度裔主持人。更重要的是,这两位主持人的视频,画面格外清晰,几乎每一个两小时视频都要占用3GB存储。在2026年2月14日的节目里,他的对话嘉宾(左边这位)是我抄录的博客文章里介绍过的托诺尼(图5)现在的弟子,他在托诺尼创建并领导的实验室,研究基于信息理论的“意识”解释。这个视频之所以重要,因为,在两个小时之内,不用黑板和图示,如此解释“IIT”的,也许只有他。何况,这位主持人多次要求他“更科普一些”,于是有了更科普的口语描述。我下载的视频,优势在于,自动生成中文字幕,常有明显错误,恰因是明显错误才不会误导我的理解。
我还应在今晨推荐陶哲轩的最新演讲视频,图7:AI for Science 2026 Kickoff 2026 Terence Tao Fields Medalist, Professor at UCLA, Co-Founder of SAIR Foundation 2026 Feb-10 Machine assistance and the future of research mathematics。陶哲轩被认为有全世界最高的智商(330),他来自澳大利亚的华裔家庭。我在北京大学国家发展研究院的助教马英举出国读博,在UCLA(加州大学洛杉矶分校)经济系深研“微观经济理论”,目前在剑桥大学,来信说过他听陶哲轩讲课的感受。陶是UCLA有史以来以最小年龄(可能是29岁)成为数学正教授的人。当然,现在,他是中年人,图7右下方就是他现在的样子,清瘦,语速极快(这是高智商的典型特征)以致自动生成的中文字幕错误百出,对于我这样经过七年数学训练的人,也很难理解。大致而言,我知道他在介绍他想象中的“AI for Science”(科研辅助型的人工智能或“强化科学家能力的人工智能”)。在这一截图里,这是他2026年2月10日的演讲现场(他也是这家研究机构的联合创始人),他正在讨论,以“合作指数”闻名的数学家厄多斯生前列出的那些待解问题,是否真可借助AI求解。至少在这一页,他持有深切的怀疑态度。他认为数学家必须认真查看AI解题时引用的参考文献,并判断AI的结论是否符合数学直觉。现在,我可能超过了两千字的限制。
2月16日

图1:Robert Pippin 1948年9月14日出生,芝加哥大学哲学系教授,芝大社会思想委员会“耐夫杰出服务教授”,他是当代美国最著名的黑格尔专家,中译名是“罗伯特·皮平”。我这里收集的皮平英文著作,始于1990年代,代表作应当是,图5:Robert Pippin 1997 Idealism as Modernism --- Hegelian Variations《作为现代主义的理想主义:黑格尔主义诸变体》。他中年时期的“问鼎之作”,也许是:Robert Pippin 2011 Nietzsche, Psychology, and First Philosophy《尼采,心理学与第一哲学》。他晚年著作似乎更多,几可认为是“巅峰时期”。

今天我推荐的,是他2026年的新书,图2:Robert Pippin 2026 Robert Bresson --- Cinematic Style as Philosophy《布列松:作为哲学的电影风格》。皮平不愧是黑格尔专家,写出来的文字也如黑格尔的那样冗长,这本书的第一章,“微信读书”的译文贴在这里需要许多次跟帖。

不仅如此,我还必须同时推荐他的另外三部相关著作,图3:Robert Pippin 2021 Philosophy by Other Means --- The Arts in Philosophy and Philosophy in the Arts《由另外方式而来的哲学:哲学中的艺术与艺术中的哲学》。这本书,是皮平晚年表达的艺术哲学。

图4:Robert Pippin 2024 The Culmination --- Heidegger, German Idealism, and the Fate of Philosophy《高潮:海德格尔,德国理想主义,以及哲学的命运》。我认为,这本书是他同时终结海德格尔与德国古典哲学的“黑格尔式”定论(所谓“否定之否定”)。由于印象深刻,我要摘录皮平的文字,我修订了“微信读书”的译文,希望诸友细品其中深意:在撰写关于黑格尔《逻辑学》的著作时,我意识到:在我所知范围内,唯一的一位像我一样认真对待黑格尔哲学核心思想的人,就是马丁·海德格尔。黑格尔试图将逻辑学(关于纯粹思维的理论)与形而上学(关于存在的理论)视为同一件事;而海德格尔也确实是从这个角度来解读黑格尔哲学思想的。不过,海德格尔的目的并不只是提供某种简单的解释。他还想表达的是:从柏拉图认为“现实即理念”这一观点开始,直到黑格尔之前的所有形而上学理论,其实都是建立在同一个假设之上的。这个假设贯穿于整个经院哲学以及早期现代形而上学的发展过程中。此外,海德格尔认为,这种关于“存在是可供思辨活动使用的根本资源”的假设,在后来哲学的发展过程中,尤其是在现代性背景下,产生了各种关于(精神生活)“优先性”、“意义”、“重要性等级”、(社会生活)社会关系以及(物质生活)人与自然世界之间关系的观念。这些观念最终导致了西方社会的自我疏离,使人们逐渐忘记了自身的本质,陷入了永久性的、甚至绝望的“无家可归”状态(汪丁丁《回家的路》)。对海德格尔来说,黑格尔已经将那种基本上属于隐含的假设发挥到了极致;因此,黑格尔的观点可以被视为这种假设的“顶点”——他声称已经实现了“绝对”,所有对立面都得到了调和,从而也完成了对“存在”的本质的完整阐释,进而也揭示了所有可能存在的本质。



图6:Robert Pippin 2021 Douglas Sirk --- Filmmaker and Philosopher《道格拉斯·希尔克:电影制片人与哲学家》(企鹅版)。
图7:Douglas Sirk,1897-1987,德国人,根据“维基百科”:因他的犹太妻子,为躲避纳粹迫害,1937年加盟好莱坞,成为电影导演,1950年代以执导好莱坞的情节剧而获得商业成功,同时,他还导演喜剧、西部片、战争片。他凭借电影情节剧《壮丽的痴迷》、《天堂允许的一切》、《风中写下》、《爱的时刻与死亡的时刻》和《生活的模仿》取得了最大的商业成功。虽然这些影片最初被影评人批评为感伤女性电影,但如今被电影导演、评论家和学者广泛视为杰作。他的作品被视为“对资产阶级整体,尤其是对20世纪50年代美国的批判”,同时描绘了“被社会条件困住的人物的富有同情心的肖像”。在影片表面之下,瑟克(这是他的另一个译名)还运用复杂的布景和丰富的彩色技术来强调他的观点。啊哈,根据维基百科,他的父母是丹麦人。那么,他的姓氏,译为“瑟克”,也许比译为“希尔克”,更妥当。德鲁克的自传《旁观者》有关于慕尼黑1919年革命的描写,那是瑟克在慕尼黑经历过的极左革命。
在上面的介绍之后,我先摘录皮平2021年著作的核心译文后摘录皮平2026年著作的“引言”(第一章),也许,供诸友“除夕”阅读:我将尝试发展一种理解审美对象的方法。这种方法是一种批评,我想称之为哲学批评,是对哲学的贡献,即使它不是传统上学术哲学所特有的分析和论证的形式。这个主张有两个方面:首先,正确理解批评往往需要一种哲学反思的形式;其次,如果不关注审美对象,哲学就会变得贫乏。在这种背景下,误解是不可避免的。对艺术作品进行哲学上的阐释,以及对艺术作品的关注进行哲学上的阐释,并不是为了界定艺术的唯一或主要价值。艺术之所以有价值,是因为各种各样的原因:享受、玩耍、美丽,或者只是丰富人类体验。不同的作品有不同的抱负,有些更接近于工艺的抱负,有些更接近于神话的抱负。“哲学的阐释”这一观念,适用于它适用的地方,而不适用于它不适用的地方。首先,我将尝试对该项目进行语境化。这本书是我的其他作品之延续,包括四本关于电影的著作:《好莱坞西部片和美国神话》(2010)、《美国黑色电影中的宿命论》(2012)、《哲学希区柯克》(2017)和《电影中的思想》(2019),以及我关于文学的著作《亨利·詹姆斯与现代道德生活》(2000),以及一本关于视觉现代主义哲学层面的著作《美丽之后》(2013)。在这些书中,对各种美学对象(无论是电影还是虚构叙事,或是充满智慧和目的性的视觉对象)的讨论表明,我们无法完全理解这些作品,或者根本无法理解它们,除非我们以某种方式应对这样一个事实,即它们的意义中包含着某些明显的哲学问题,这些问题以一种邀请和引导反思的方式被提出。
现在是皮平2026:
在罗伯特·布列松的突破性电影《一个乡村牧师的日记》(1951年)中,一位非常年轻的牧师来到他的第一个教区。从一开始,他就遭遇了怀疑、冷漠、怨恨和敌意。学童们嘲笑他;他的导师——一位邻近教区的牧师——显然认为他无法胜任这份工作。牧师不明白为何会有这样的无礼和冷漠,对于观众来说也更难以理解。我们完全不了解这位牧师的背景、家庭或教育经历。在整个影片中,他甚至没有名字。在《一个逃亡者》(1956年)中,一名法国抵抗运动囚犯与另外两名男子被关在汽车的后部,被送往纳粹监狱。他发现车门未锁,便立刻逃往自由。与所有电影预期相反,镜头并未跟随他,而是始终聚焦在车里那两个面无表情的男人身上,我们只听到那人被重新抓捕的声音。在《扒手》(1959年)中,一个年轻且受过良好教育的男子突然决定,在没有向自己或观众说明原因的情况下,在当地赛马场尝试扒窃。他很快就被逮捕了,但我们既不知道原因,也不了解可能有哪些证据。画面直接从赛马场切换到他和警察坐在车里的场景。没有人说话。出于同样神秘的原因,他被释放了,偷来的财物也被归还给了他。在整个影片中,镜头常常停留在空荡的摊位、敞开的门和手上。在《偶然的巴尔塔扎尔》(1966年)中,主角是一头与片名同名的驴,它在影片中遭受了种种折磨,最终以电影史上最悲伤、最神秘却也最美丽的死亡方式离世。在《穆谢特》(1967年)的结尾,一个14岁的女孩没有对白也没有旁白,她穿着白色连衣裙从山坡上滚下,坠入水中溺亡。在《L’Argent》(1983年)中,一个我们原本认为是个勤劳顾家的男人入狱后获释。他没有任何愤怒、痛苦或理智失控的迹象,却开始杀人,甚至杀害了一整个家庭。这只是对布列松部分电影叙事怪异之处的简要概括,实际上还有许多特点使他的电影有别于商业电影。演员们并非被指导去表演,音乐的使用极少甚至完全不用,叙事中有大量的省略,镜头的构图也非传统且出人意料。那么,究竟是什么导致了这些独特之处呢?布列松曾多次试图在采访中解释自己的创作方法,最详尽的阐述则见于他1975年出版的一本小册子《关于电影摄影的笔记》中。
他认为,在自己四十年的创作生涯中拍摄的十三部虚构故事片根本算不上真正的电影或“影视作品”,因此不应遵循传统电影的审美预期。他称这些作品为“电影摄影作品”。他坚持这一观点,是因为他对电影未能充分运用移动摄影和声音录制的媒介特性感到不满,认为电影实际上只是“拍成的戏剧而已”。他认为,这种对戏剧传统的妥协导致了艺术表现形式本身具有戏剧性,或者不可避免地给观众带来舞台表演的观感。这样的表现方式无法真实再现人类世界,因此在某种意义上是不真实的,既不符合电影的潜能,也不符合电影应有的目标——即呈现真相。至于“真相”的含义、涉及的内容以及实现方式,这些都是显而易见且不可避免的问题,在后续讨论中会频繁出现。无论“真实”还有何其他含义,显而易见它并不等同于“逼真地再现现实生活”——后者本是好莱坞电影的专长所在。
0
推荐


京公网安备 11010502034662号 