请综述西方最新的伦理学和道德哲学思想。ChatGPT :下面给你系统综述当代(尤其是近几年)西方伦理学与道德哲学的主要思想动态、理论趋势与核心议题,涵盖规范伦理学、元伦理学、应用伦理与新兴议题(如AI伦理)等方面。可见,晚近几十年,沿着三大伦理学传统,还是有研究进展的。毕竟,世界处于激烈动荡的时期。然后,探讨这些伦理学进展与哈耶克的“人类合作的扩展秩序”之间的联系,与人类合作的扩展秩序密切相关的进展呢?ChatGPT:这是一个非常关键、也非常“当代”的切入点。如果把你关心的焦点限定为——“与人类合作的扩展秩序(extended order of cooperation)密切相关的西方伦理学与道德哲学最新进展”。那么可以说:当代伦理学正在从“个体行为正当性”转向“合作结构如何可能、如何稳定、如何演化”。下面我按理论轴线而不是学派史,系统梳理这一方向的主要进展。最后,请GPT给出一个“扩展合作伦理”的最小公理集”。它的一个简要概括是:扩展合作伦理不是关于“如何成为好人”,而是关于“如何让普通人在不必成为好人的情况下,仍能长期合作”。但诸友请ChatGPT回答同一问题,即可获得大致相似的解答。大致相似。














请给出一个“人类合作伦理”的最小公理集。
图1至图6,ChatGPT 5.2:
使非亲缘、非熟人、非价值同质的人群在有限理性与不完全信息条件下能够长期、可扩展、低冲突地协作,有下列最小属性:
1)Predictability,行为的可预期性;
2)Role Neutrality。角色中立性,即超越“私人性”;
3)Cognitive Feasibility,有限理性假设下的可认知性;
4)Attributable Responsibility,可归责性,不是无人负责的卡夫卡“城堡”;
5)Minimal Reciprocity,最小互惠性,相当于帕累托改善;
6)Rule Evolvability,规则的可演化性。
图7,不同于以往的伦理学,扩展的合作伦理只问“合作如何可能”。
图8,它论证这是最小公理集。









赫勒,1988,《伦理学通义》,图1,提出了她关于“双重历史性”的存在哲学定义。
我在2015年“湖畔阁丁丁讲堂”,手绘,图2,阐释赫勒的双重历史性:全体基因型在被抛入特定环境之前,沿着任一“个性”维度的取值(该个性的强烈程度),假设,有一套(每一条对应于一个“个性”指标)正态分布曲线,并且,适应这一先天的个性组合的全体生存环境,也有一套(每一条对应于一个环境适合度指标)正态分布曲线。个体(基因型)被抛入的特定环境,可能偏离适合其个性组合的环境分布的峰值。于是,赫勒描述了三类生存策略:1)将个体与社会的冲突“内化”,如图2左下方文字所示;2)借助于“心理障碍”,如图2上方文字所示;3)创造新的价值,为自己的个性组合提供生存论意义。这也是她想象里“现代”人类的文化特征。
图3,丁丁手绘,2015年“湖畔阁丁丁讲堂”,转型期中国社会的人生问题与企业问题。不论是初创企业家还是企业雇员,首要的问题是人生问题,其次,为解决人生问题而派生了企业问题。企业是一群知识互补的个人。
图4,取自周辅成,北京大学资格最老的伦理学教授,参阅赵月胜《燃灯者》,文革期间坚持编篡并出版的两卷本教材《西方伦理学名著选辑》。囿于当时的资料,周辅成先生从《赫拉克利特残篇》选辑的这几个命题,都很重要。后来,我根据德国当代哲学家关于海德格尔著作的一个批评性脚注,得知赫拉克利特残篇里的这一名言应当是:一个人的性格就是他的守护神。
图5,仍出自2015年“湖畔阁丁丁讲堂”,人格大五维度降维至大二维度时的解释,任何生命必须具有这两大维度:1)心智的稳定性,2)心智的灵活性。
图6,2015年“湖畔阁丁丁讲堂”,《管理学》教科书2012年版的目录,我的标注,在人力资本的时代,管理的核心是人力资本;在知识社会,计划、控制、领导,都基于人际关系网络的知识特征。
图7:2015年“湖畔阁丁丁讲堂”,企业文化的定义是,组成企业的人之间对每一个人在每一情境内的合理行为的相互预期。
图8:转型期中国社会的基本问题是“生活方式与情感方式之间的冲突”。注意看图,“自我”的一部分沉浸在荣格的“原我”之内,另一部分浮出于海面之上。这是基于,当代汉语关于“自我”这一术语的多重理解,并非荣格或弗洛伊德的原意。这张图很大,内容广泛,这是因为一切现实问题都源自这一“基本问题”。
图9:中西心理结构的差异。
Creative Intelligence in Mathematics and Science 2026 William Byers《数学与科学中的创造性智能》。我喜欢这本书,因为它提出了“创造性智能”这一始终无法定义的观念并将这一主题的探讨直接引入到“无意识”领域里。我请诸友认真阅读下面的(微信读书)译文,尤其是关于“空集”的论述。这些论述恰好与我在课堂上引用的法国哲学家巴迪欧的“空集之为本体论的开端”完全一致,当然与我在课堂上多次强调的“创新永远从空集涌现”的思路完全一致。
威廉·拜尔斯是加拿大康考迪亚大学数学与统计系名誉教授(2009年任命)。他于1964年和1965年分别获得麦吉尔大学数学 B.Sc 和 M.Sc 学位,1969年在加州大学伯克利分校获得博士学位。他曾任女王大学助理教授和研究助理(1969–1972年),并在康考迪亚大学担任助理教授、副教授及正教授(1972–2008年)。他曾三度担任数学与统计系主任,并担任洛纳根大学学院院长八年。他在动力系统、遍历理论和数学教育领域发表了研究成果。他的著作包括《数学家如何思考》(普林斯顿大学出版社,2007/2010)、《盲点》(普林斯顿大学出版社,2011)和《深度思考》(世界科学出版社,2015)。这本书是关于创造力和智力以及它们在数学和科学中产生的方式的。创造力和智力密切相关;它们是本书所说的创造性智力的两个方面。当创造性智慧体现在数学和科学中时,它被称为深度思维。因此,本书是对早期著作《深度思考》的阐述。创造性智力涉及有意识和无意识元素,不同于数学证明或计算机程序中基于规则的系统思维。它是数学突破、科学范式转变和概念学习背后的思考。来源包括儿童数字认知发展、神经心理学以及数学和科学的历史发展。这种方法是原创的,借鉴了作者作为数学家、哲学家、教师和作家的经验。这导致了一种新的观点,即数学和科学是人类创造性表达的过程,而不是僵化的理论大厦。数学被视为概念性的,围绕“概念系统”构建。科学和技术是通过它们创建的概念系统来理解的。深层思考是通过一个概念系统如何跨领域演变成另一个概念系统来揭示的。这种方法为学生创造性智力的发展和人工智能的教育开辟了新的视角。人工智能被认为是聪明的、有创造力的,但没有意识。然而,它与创造性智慧有许多共同的特征,创造性智慧被证明是普遍的,不仅存在于人类的创造力中,而且存在于生命的进化和物理宇宙本身的结构中。这本书的主题是数学与科学领域中的创造性智力。那么,什么是创造性智力呢?我并没有一个简单的答案可以给出。从某种意义上来说,我们所有人都应该对“智力”与“创造力”的含义有所了解,但这两个概念其实都极其难以被准确界定。有时候,当你试图思考这些术语的含义时,它们似乎会从你的脑海中溜走,这使得“智力”与“创造力”的本质显得更加模糊而神秘。无论如何,在我看来,创造性智力确实是一个非常值得探索的主题——尤其是在当前这场科技革命背景下,当“人工智能”成为每个人都在关注的话题时,这一主题的意义就更加凸显出来了。整本书都可以被理解为我试图探索创造性智力,并试图了解这种智力究竟以何种方式产生,尤其是在数学领域中。









我:请概述Alpha学校的教育成果,每一学生独立从人工智能导师学习全部课程,每天两个小时的学习效果,超过每天八个小时在教师课堂里学习的效果。
ChatGPT:下面是对美国Alpha学校(Alpha School)教育成果的概述总结——尤其是它采用“每天 2 小时由人工智能导师(AI tutor)学习全部核心课程”模式的效果,与传统每天8小时课堂学习的对比情况。
Alpha学校的教育模式与核心理念:1. 学习模式改革。学生每天只在早上集中约 2 小时 通过 AI 驱动的个性化系统学习核心学科,如数学、阅读等内容。AI 系统会根据每位学生的能力水平自动调整课程内容和难度,实现“真正一对一”的学习路线。
2. 教师角色转变。学校不再采用传统课堂讲授,而是让成人“引导者/导师(guides)”在旁边监督和激励,但不直接授课。这样学生更多是自主与 AI 互动学习。
3. 自主与生活技能拓展。除了核心学术课程的 2 小时学习外,其余时间用于发展演讲、金融素养、团队协作等现实世界技能。学习效率显著提高:Alpha 学校声称学生的学习速度大约是传统教育的 2 倍,即用 2 小时完成的内容,相当于传统学校大半天 6–7 小时的学习量。学生能在大约 20–30 小时的集中 AI 导师学习中完成一个完整的年级课程,比传统课堂更快掌握核心内容。学术表现显著优越:学校对外宣称,在全国标准化测评(如 MAP Growth 测试)中,Alpha 学生成绩位于全国 前 1–2%。多线上报道也强调其学生成绩超过全美约 98% 的学校。个性化学习减少知识盲点:AI 导师根据每名学生掌握情况即时调整内容,这有助于填补学习差距、确保不理解的知识点被彻底理解后再推进。尽管 Alpha 学校的数据和成果被其官方和多篇新闻报道强调,但也有一些媒体指出该模式可能存在争议和局限(如学习情绪压力、是否适合所有学生、缺乏传统师生互动等)——这些讨论意味着目前这种模式的长期效果在教育圈仍在评估中。
我:根据该校领导人最新的访谈,学校以现金奖励每一位学生。
ChatGPT:是的,根据最新的报道和访谈信息,Alpha 学校的领导确实提到了以现金奖励(cash rewards)来激励学生学习的做法。这是其创始团队在媒体和采访中公开讨论过的一个激励措施。具体情况如下。现金奖励激励机制:学生完成课程得奖励现金。在 Alpha 学校,有学生提到他们在学习中如果达到某些标准(比如考试得 100%)可以获得 真实现金奖励,例如 100 美元。这些奖金来自学校的高额学费预算,并作为学习动力的一种方式。奖励可自由支配:获奖的现金不是限定用途,有的学生会选择把它投资到自己的账户里或者用作个人选择的用途,这也成为学校强调的一种“现实世界理财与自主选择”的教育体验。Alpha 学校领导人之一以及学生在采访和报道中强调,这种现金激励不仅是“奖励成绩”,也是教育方法的一部分,目的是,提升学习动力:用现实收益激发学生积极性,而不是单纯依赖成绩排名或老师表扬。培养理财和责任意识:学生在决定如何使用这些现金时,也在学习金钱管理、投资意识等现实技能。与 AI 个性化成绩体系结合:AI 系统会根据每个学生的掌握程度和进度来评估成果,从而决定奖励的达成条件。
图1:这位华裔主持人2026年1月9日与Alpha学校创办人的对话,“2 Hours with AI Better Than 8 Hours with Teachers 2026 Jan-9 Jonathan Bi”(学生与人工智能的两个小时好于与教师的八个小时)。
图2:现在读研究生是浪费生命,课程内容早已过时。
图3:彼得·戴曼迪斯Peter H. Diamandis的问题,怎样重新设计教育体系从而产出更多的艾隆·马斯克。
图4:Elon Musk on AGI Timeline, US vs China, Job Markets, Clean Energy & Humanoid Robots 2026 Jan-6 with Peter H Diamandis 在即将投产的特斯拉工厂办公室。这次2026年1月6日的三人对话,已在华语世界广泛流传。马斯克的预言包括,我的回忆不很准确:1)未来的三年或五年,他的机器人医生将大规模复制千万个同样优秀的医生(内科和外科);2)医疗成本将指数级下降,于是,美国人将不再购买任何医疗保险;3)除非基于社交理由,人们不再上学,包括医学院;4)由政府发放的普适收入,将满足任何一个人“随意想要的收入”;5)在未来十年之内,目前开展的长寿或逆转年龄等研究项目很容易将每一个人的“健康寿命”延长至他想要的岁数,例如,120岁或150岁;6)地球上将有足够多的电池用于储存太阳能这样的能源,大约是日常用电量的两倍;7)他估计,地球文明可进入卡达谢夫文明“类型I”的10%。
图5:中译本,《重新发明工作:AI冲击下的工作变革》,2025,拉万·杰苏萨桑。
图6:杨立坤 2025 Dec-16 通往超级智能的道路就是训练大型语言模型 训练更多合成数据 雇佣成千上万的人来培训系统后期训练 发明强化学习的新调整——我觉得完全是胡扯,这根本行不通。
图7:过去五年我们陷入知识单一化的困境,万亿投资只沿一条思路前行。
图8:阿尔特曼无法解释130亿美元的季度亏损如何支撑万亿美元的开支。
图9:Is this how AI mania ends 2025 Dec-12 Gary Marcus,这是加里·马库斯2025年12月12日的访谈视频
我:那么,你认为,在AI时代,人类教育应如何重新设计呢?
ChatGPT:这是一个范式级的问题。结合 Alpha School 的实践、你此前关心的“扩展合作秩序 / 认知演化 / 生命现象学”等主题,我给你一个不流于口号、可操作、又具哲学深度的回答。
(1)AI 时代,教育不再是“知识传递系统”。在 AI 时代,人类教育若仍以“把知识装进学生大脑”为核心目标,必然失败,原因只有一个:机器已经在“知识获取—理解—练习—纠错”这一整条链路上系统性地超过人类教师。Alpha School 的意义不在于“2 小时 > 8 小时”,而在于它无意中暴露了一个事实:传统学校 6–8 小时的课堂,大量时间并非用于“学习”,而是用于“组织学习”。一旦 AI 接管“组织学习”这一层,教育必须整体重构目标函数。
(2)AI 时代教育的三层重新分工(这是关键)。我建议把教育系统明确拆成 三层功能,并分别重设计。
第一层:知识与技能的个体化掌握(完全 AI 化)。原则:只要可形式化,就交给 AI。数学、语言、逻辑、编程、基础科学。标准化能力训练(读写算、统计、推理)。明确标准、可测评、可反馈的内容。设计原则,每个学生一名 AI 导师。自适应节奏 + 即时纠错。时间压缩到每天 1–3 小时。Alpha School 在这一层是完全正确的。
第二层:动机、品格与“行动能力”的塑造(人类不可替代)。原则:凡涉及“价值—承诺—责任”,AI 只能辅助。这一层是传统教育几乎完全失败的地方。包括:延迟满足,自我约束,面对挫折继续行动,与他人合作而非仅仅竞争,将抽象目标转化为持续行动。关键洞见:AI 可以“激励”,但不能成为你要对其负责的对象。因此:需要真实的人类导师,需要现实后果(Alpha 的现金奖励并非庸俗,而是极其“现实主义”),需要长期项目、真实任务、失败成本。现金奖励的真正意义,不是“物质主义”,而是:把学习重新嵌入现实激励结构,而非道德说教。
第三层:意义、价值与文明方向(人类独占)。原则:凡是“不可计算的”,才是教育的核心。包括:什么值得一生投入?我应如何对待他人?技术应被如何约束?人与机器如何共生?这正是:哲学、历史、文学、宗教与精神传统、文明比较。但方式必须改变,不再是“背观点”,而是在真实困境中做判断。例如:设计 AI 是否应该被允许操纵情绪?在效率与尊严冲突时如何取舍?如果一个系统“更有效但更冷酷”,你是否接受?
(3)AI 时代教育的“最小设计原则集”(给你一个类似公理集的版本)。
原则一:学习从“统一进度”转向“个体最优轨迹”。年龄制、班级制在知识学习层面应被废弃。
原则二:时间不再是教育的核心变量,反馈才是。学习效率 ≠ 学习时长,学习效率 = 单位时间内的有效反馈密度。
原则三:激励必须真实,而非象征。
成就 → 真实回报,失败 → 真实后果,选择 → 不可逆代价。
原则四:教育的终极目标是“可合作的自主个体”。不是:服从者、高分者、工具人。而是:能在不确定世界中,与人类和 AI 协作、承担责任、创造秩序的人。
原则五:AI 是“认知外骨骼”,不是“价值源头”。AI 负责“如何更好地做”,人类教育负责“是否值得做”。
(4)结论,AI 时代的理想教育模型应是:AI 负责“能力上限”,人类负责“方向与责任”,制度负责“真实后果”。Alpha School 只是第一波实验,它证明了:教育的“效率神话”是假的,学校的组织形态远比内容重要。真正艰难、也真正重要的部分——如何培养在 AI 共存世界中仍然“有判断、有担当、有意义”的人类——才刚刚开始。


两年前,我在北京大学国家发展研究院DPS(企业高管博士班)最后一堂课上呼吁:AI时代的企业,应尽快转型为“判断力密集型”的企业,否则,很难不被淘汰。康德在《纯粹理性批判》的脚注里,以及整部《判断力批判》,并未提供具体的回答。在很大程度上,当代人或可认为,“判断力”(judgement)是关于在每一具体情境之内关于如何做才好的“实践智慧”(希腊单词phronesis)。图1:Harari Reveals 2026 Jan-4 Will Be Devastating For Those Who Still Depend Only on Logic But in 2026 this belief may become your greatest weakness,哈拉里的新年提醒:你们这些仍依赖于逻辑的人在AI时代可能最大的弱点是什么呢?要知道,AI时代,“分析”这一能力,已成为从AI那里随时可买到的“商品”。在“分析”成为“商品”的时代,什么是人的优势?在荣格列出的任何一个人的心理四功能图示,参见我于2022年为北京大学国家发展研究院EMBA2023级“经济学原理”课程手绘,此处图2,希腊单词“logos”(现代英译为“逻辑”),当代深层心理学家也常使用“权力”,或“思考”。我仍沿用哈拉里的用语,当“分析”即将贬值为最廉价的“商品”。那么,与逻辑主导对峙的,在荣格图示里,是仍沉浸于逻辑主导型的人的无意识世界的另一核心功能,“feeling”,我译为“整体感受”,参见图2,当代深层心理学家也常使用希腊单词“eros”(爱神)。哈拉里,在2026年开端,呼吁这些人(他们绝大多数是男性)尽快开发自己的整体感受能力。我的深入阐释:因为,整体感受能力是硅基智能完全缺乏的能力,也是AI时代最稀缺的人类能力。让我们深入感受这件事:在每一具体情境里,关于“如何做才好”这一问题的“判断力”,或“实践智慧”,究竟是怎样的一种能力?让我们观察当我们运用这一能力时的心理状态,我的观察是:整体感受。也许,只有基于“整体感受”,我们才可能不仅处于具体情境之内而且超越具体情境而作出正确判断。
我讲解的“生命强化生命的伦理学”,在我的“观念拓扑”框架内,基于我的“广义互补性”定义,几乎完全更新了以往的伦理学,整合了法国“生命现象学”思想与哈耶克的“人类合作的扩展秩序”思想,并追溯远古三大文化传统(青铜时代之前的“女神”时代、“苏美尔-埃及”、中国儒家“情感学派”)寻求内在宁静的不同途径。兼议佛教在印度的兴衰,以及,这里贴出的智严法师撰写的一篇序言,与荣格及后荣格时期的深层心理学相互对照,引出更广泛且更深层的议题:吠陀经的核心观念“Atman”(真我、神、上师、……是它的不同表现)与彭罗斯晚期提出的“宇宙意识”(怀特海《思维方式》第五讲之后)。



图1至图7:智严法师的序言第1页 能知之力与究竟实相 2020 尼萨迦达塔 · 马哈拉吉的临终教言 Consciousness and the Absolute The final talks of Sri Nisargadatta Maharaj 1981 Jean Dunn。
图8:ChatGPT 5.2 解释为何克里希那穆提拒绝与任何学派关联。
我问:Jidu Krishinamurti 的教导怎样归入任何学派呢?
ChatGPT 5.2一个简洁但并不敷衍的回答是:克里希那穆提(Jiddu Krishnamurti)的教导,原则上拒绝被归入任何学派;而在哲学史或思想史的分析层面,它只能被“关系性地、消极地”定位,而不能被“实质性地”归类。
下面分三层说明。一、为何他拒绝任何学派归属(内在理由)。克里希那穆提反复强调几条根本立场,这些立场在逻辑上排除了“学派化”:
(1)真理是无径之地(Truth is a pathless land)。一旦形成“路径”“体系”“方法”“传承”,就意味着:时间性累积,权威与模仿,依赖过去经验。而他认为这些正是心理冲突与不自由的根源。
(2)否定一切心理权威(包括自己)。学派的最低条件是:有可被传承的教义,有可重复的理解框架,有隐含的解释权威。克里希那穆提明确否定这三点。
(3)“观察即是行动”(choiceless awareness)。他不是提出一个认识论方法,而是否定方法本身:无阶段,无修行进度,无“更高状态”的承诺。这使其无法构成任何可教学的“技术体系”。因此,从他的自我理解与教导结构来看,他不只是“不属于某学派”,而是“以解构学派为使命”。
二、若必须归入:只能是“消极—比较式归类”。(1)在思想史研究中,人们仍会进行比较,但这种归类是外在分析性的,而非内在认同性的。1. 与佛教(尤其上座部 / 禅宗)的关系,相似点:直接观照(bare attention / choiceless awareness)。对“我”的解构。对修行成就的警惕。根本差异:佛教仍有八正道、戒定慧、解脱结构。克氏否定“路径”“修证”“解脱目标”。结论:结构上反佛教,经验语言上相近。2. 与印度吠檀多(Advaita Vedānta)。相似点:对“自我幻象”的否定,非二元语言。根本差异:Advaita 仍保留形而上学真理(Brahman)。克氏拒绝任何终极本体论陈述。结论:语言相似,立场相反。3. 与西方现象学(胡塞尔 / 梅洛-庞蒂)。相似点:直接经验,悬置概念(epoché),非还原的觉知。根本差异:现象学是方法论工程,克氏反方法、反理论。结论:操作姿态相近,理论意图不同。4. 与存在主义(萨特、海德格尔)。相似点:自由,非本质主义,对焦虑、恐惧、时间的关注。根本差异:存在主义仍是概念—论证传统,克氏拒绝“思想解释自由”。结论:问题域重叠,语言制度不相容。
三、最准确的定位方式:“反学派的实践性洞见传统”。如果一定要给出一个不违背其精神的定位,可以是:克里希那穆提不是一个思想体系,而是一种持续瓦解思想体系的“实践性洞见立场”。或者更严格地说:他属于一种“去制度化的意识现象学—伦理实践”,但这种说法本身已经是他会立即否定的。
四、一个关键区分(非常重要)。不要把他当作:心灵导师,冥想方法的提出者,非二元哲学家,东方智慧代表。而应理解为:对“成为(becoming)结构”的彻底否定者,对心理时间、权威、传统的持续解构,一种“当下即完结”的洞见事件的语言指向。一句话总结:克里希那穆提之所以难以归入任何学派,不是因为他“太特殊”,而是因为“学派本身”正是他教导要被看清并放下的对象。
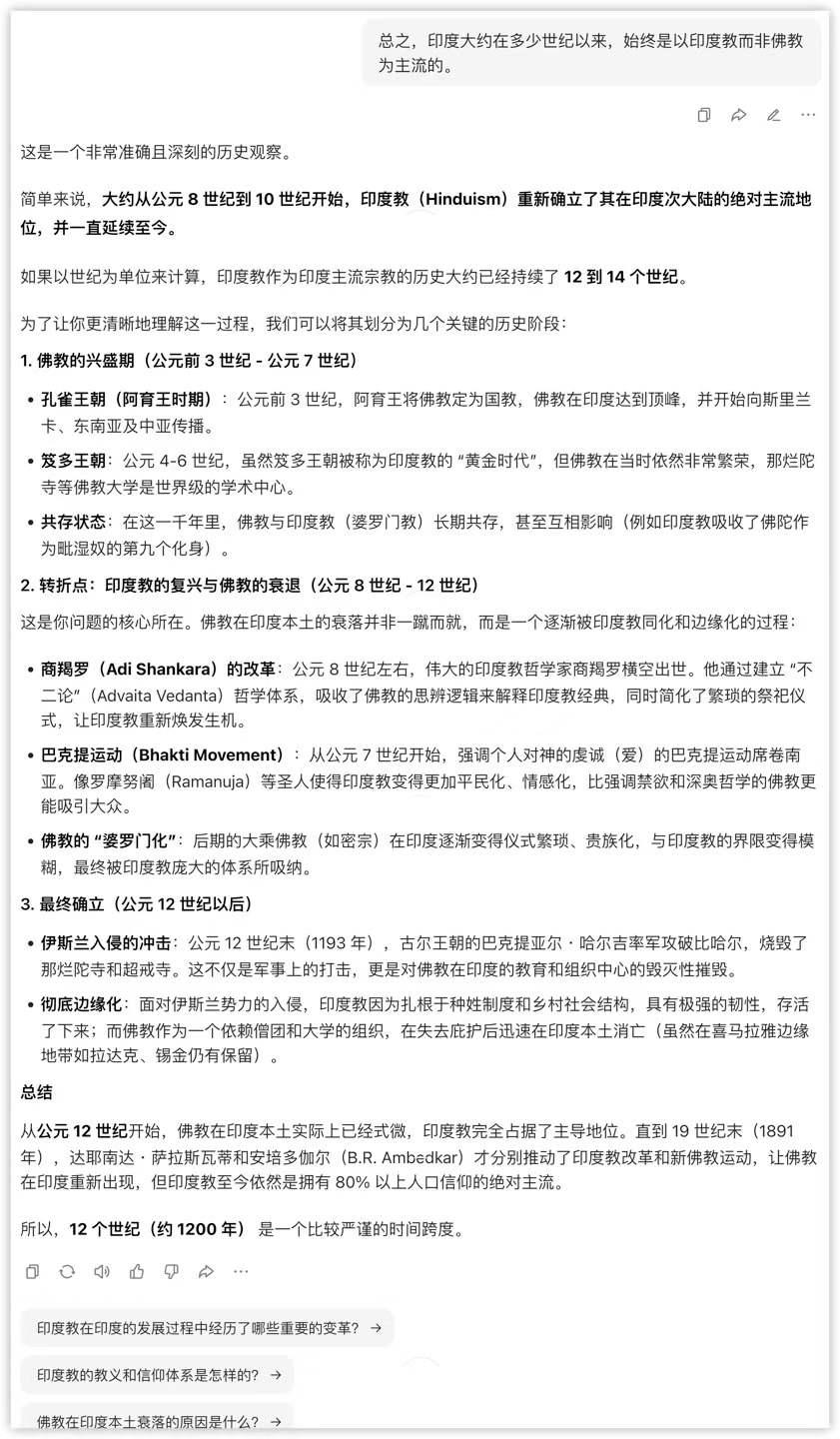
图9:豆包解释佛教在印度的衰落,注意商羯罗的不二论。
1月18日 荣格为“西藏度亡经”撰写的评论




昨天课堂无法朗读荣格为这本书撰写的长篇“心理学评论”,
图1,今晨贴在这里。这本书的目录,微信读书的译文,很长,我的长截图,很难清晰贴在此处,必须断为几十段,故只能贴荣格这篇“心理学评论”的目录,即图2至图7。
然后,我选录荣格的这篇评论:与其他种族(比如中国人)相比,白人的心理平衡能力——或者直白地说,他们的大脑功能——似乎是他们的“软肋”。我们天生会尽量避免暴露自己的弱点,这一现象或许可以解释为什么白人总是倾向于通过支配周围环境来寻求安全感。这种外向性格与对自身内在的怀疑(如果他们真的意识到自己有内在的话)密切相关。此外,我们往往低估那些令自己感到恐惧的事物。对于“理智中不存在的东西,感官上也永远无法感知到”这一观点,我们之所以如此坚信,肯定有其内在原因;而这正是西方外向性格的核心价值观。但是,正如我们所强调的,这种外向性在心理上是合理的,因为无意识的补偿过程超出了人类的控制范围。我知道瑜伽宣称自己能够控制甚至无意识的过程,从而确保心理活动的每一个方面都受到至高意识的支配。我毫不怀疑这种状态在某种程度上是可能的。然而,要实现这一点,就必须与无意识完全融为一体。这种身份认同在东方相当于我们西方所追求的“完全客观性”——即像机器一样盲目地服从某个目标、某个理念或某种事业,而为此牺牲掉所有内在生活的痕迹。从东方的角度来看,这种完全客观性是极其可怕的,因为它等同于与轮回(sangsāra)的彻底合一;而在西方,三摩地(samādhi)不过是一种毫无意义的梦境状态。在东方,内在自我始终牢牢掌控着外在自我,使得世界无法将人从他的内在根基中分离出来;而在西方,外在自我占据了主导地位,以至于人与其最本质的自我产生了疏离。“唯一的心灵”、“合一性”、“无限性”以及“永恒”始终属于唯一的神的专属属性。人类显得渺小、无能为力,且在本质上总是处于错误的一方。我认为,从我的论证中可以清楚地看出,这两种观点尽管相互矛盾,但每种观点都有其心理上的合理性。这两种观点都是片面的,因为它们都忽视了那些与自己典型态度不符的因素。一种观点低估了意识世界的重要性,另一种观点则忽视了“唯一意识”(即整体意识)的存在。其结果是,由于这种极端立场,这两种观点都忽略了宇宙的一半;持有这些观点的人的生活与完整的现实脱节,进而变得虚假且缺乏人性。在西方,人们热衷于“客观性”,科学家或股票经纪人表现出一种苦行僧般的特质,他们为了那些理想化(或并不那么理想化)的目标而抛弃了生活的美好与普遍性。而在东方,人们则拥有智慧、平和的心态,以及一种超然的态度;这种心态回归到了人类精神的原始状态,摒弃了现实生活以及人们认为生活本应具备的所有喜怒哀乐。难怪在这两种文化背景下,都会产生类似的禁欲主义形式——无论是隐士、圣人、僧侣还是科学家,他们都能够保持目标上的坚定不移。我本身并不反对这种片面性。人类,这个大自然创造的伟大“实验对象”,或者说人类自身所进行的这场伟大“实验”,显然理应参与所有这样的尝试——前提是他能够承受其中的种种挑战。只有摒弃片面性,人类的精神才能充分展现其多样性。不过,我认为尝试去理解事物的两面性并没有什么坏处。西方的外向倾向与东方的内向倾向有一个重要的共同目标:两者都在竭力克服生命的自然状态。这体现了人类对“心智战胜物质”的追求,是对“违背自然”的反抗,也是人类年轻活力的体现——人类依然热衷于运用大自然创造出的最强大工具:意识。然而,在遥远的未来,人类的发展可能会孕育出不同的理想。到那时,征服甚至可能不再成为人类的梦想。
图8和图9,这本书的目录的前两段。全书其实是莲花生大士的传记,但英文标题是“西藏大解脱书”,而荣格这篇论文常被译为:荣格为“西藏度亡经”撰写的评论。
0
推荐


京公网安备 11010502034662号 